
近日,2138CC太阳集团赖增伟课题组与海南大学药学院黄玲/饶勇课题组合作,在国产知名期刊《Chinese Chemical Letters》(中科院1区,IF 8.9)上发表了题为"Brønsted acid- catalyzed asymmetric [3 + 3] cyclization ofpara-quinamines:access to 6/6/6/6-fused tetracyclic 1,2,4-triazinanes"的研究论文。该研究开发了一种有机催化不对称合成策略,成功高效构建了一类具有挑战性的三维饱和氮杂环分子骨架——手性1,2,4-三嗪烷。利用该策略合成的新型笼状分子表现出较好的抗肝纤维化活性,为开发全新机制的抗纤维化药物提供了具有开发潜力的先导化合物。2138cc太阳集团硕士生丁颜和吕峰为共同第一作者,赖增伟研究员、黄玲教授、饶勇研究员为共同通讯作者。

含氮杂环是构成现代药物的核心骨架,据统计,在2013至2023年间美国FDA批准的小分子药物中,高达82%含有至少一个氮杂环。这类结构的持续创新,为新药设计与合成提供了关键模块。其中,1,2,4-三嗪烷作为传统平面型芳香氮杂环1,2,4-三嗪的“饱和”三维立体版本,因能引入多个手性中心,可与生物靶点实现更精准、更稳定的结合,是提升药物选择性和降低毒副作用的理想结构。然而,由于其高效、高选择性的不对称合成方法长期缺位,这类极具价值的“三维骨架”在实际药物分子中的应用严重受限,成为制约相关新药创制的一大瓶颈。
以往构建这类三维手性分子多依赖于过渡金属催化,方法有限且难以实现全饱和骨架的精确构筑。该研究首创性地使用一种手性磷酸作为催化剂,在温和条件下,成功“撮合”了两种简单易得的含氮原料——4-氨基环己二烯酮与偶氮次甲基亚胺,实现了高效的催化不对称[3+3]环加成反应。该反应展现出了卓越的合成能力:(1)立体控制精准:以优异的非对映选择性(>20:1)和高达99%的对映选择性(ee值),一步构建出含有四个并环和三个连续手性中心的复杂四环分子。(2)绿色且实用:避免了贵金属的使用,操作简便,底物适用范围广,并可轻松进行克级规模放大生产。(3)衍生潜力巨大:所得核心骨架能通过一步转化,高效构建出结构极其复杂的类天然产物笼状杂环(含八个环及七个连续手性中心),彰显了其在快速构建“药物分子库”方面的巨大价值。

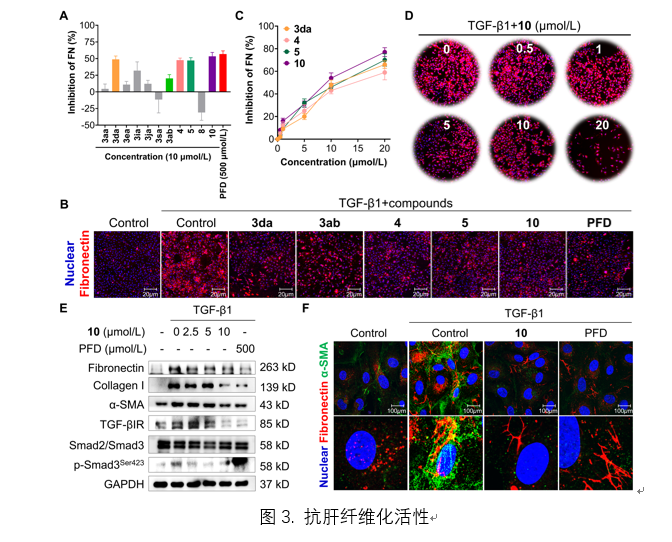
在生物活性开发方面,多个新化合物在10 µM浓度降低纤维化标志蛋白水平(>50%)效果;其中,刚性笼状分子10活性最为优异(优于临床阳性药物吡非尼酮);其纤维化抑制活性细胞成像和蛋白水平上得到双重验证。机制研究表明,化合物 10 抑制肝纤维化的核心信号通路——TGF-β1/Smad,通过下调 TGF-β1 受体表达水平并抑制下游信号介导蛋白Smad3 磷酸化,阻断纤维化信号传导,从而有效降低纤维化关键标志蛋白表达水平。化合物 10 独特的三维笼状结构很可能赋予了其与靶点蛋白高特异性结合和强效力。

该研究体现了“通过原创化学创造全新生物活性分子”的闭环研究思路,通过巧妙的化学设计创造出自然界中可能不存在的全新分子实体,然后让其在疾病模型中“说话”,从而发现了令人振奋的药物先导分子。未来,团队将以此活性分子为先导,进一步开展深入的药效学、药代动力学及作用机制研究。
文章链接:https://www.sciencedirect.com/science/article/pii/S1001841725014652