近日,2138CC太阳集团赖增伟课题组与海南大学药学院黄玲/饶勇教授团队合作,在有机化学领域国际权威期刊《Organic Letters》上发表了题为"[2 + 3] Cycloaddition of para-Quinamines and para-Quinols with C,N-Cyclic Azomethine Imines: Access to 6/5/6/6-Fused Tetracyclic Pyrazolidines"的研究论文。本研究开发了一种无催化剂参与的绿色合成方法,成功构建了具有药物开发潜力的新型6/5/6/6-四环吡唑烷类杂环化合物,并发现其具有显著的抗神经炎症活性。2138cc太阳集团硕士生刘哲(2023级)和丁颜(2023级)为共同第一作者,赖增伟研究员和饶勇研究员为共同通讯作者。
新药研发具有难度大、周期长的特点,而新分子实体(NMEs)结构多样性不足已成为药物开发的关键瓶颈之一。目前,现有化合物库中结构相似的分子占比过高,具有新颖骨架的化合物严重匮乏,难以满足现代药物筛选的高效需求。值得注意的是,含氮杂环作为药物化学中的优势骨架,在近十年获批的小分子药物中占比高达82%。然而,杂环结构的创新不足仍是新药研发中的核心科学问题之一。针对这一挑战,本研究开发了一种高效环化反应策略,利用4-氨基/羟基环己二烯酮与偶氮次甲基亚胺的精准转化,成功构建了结构新颖的四环吡唑烷类杂环化合物,显著拓展了杂环骨架的多样性。尤为突出的是,该方法合成的四环吡唑烷骨架可通过一步衍生化反应,进一步转化为结构复杂的类天然产物笼状杂环(含六个环及七个连续手性中心),充分展现了其在药物化学中的广阔应用前景。
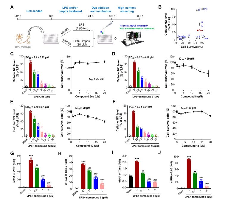
在生物活性评价方面,本研究采用LPS诱导的小胶质细胞炎症模型,发现代表性化合物8表现出显著的抗炎活性。该化合物对NO释放的抑制效果尤为突出(EC50= 0.27 µM),其活性显著优于临床对照药物地塞米松。进一步研究表明,化合物8能够以剂量依赖的方式下调关键炎症因子(iNOS、COX-2、TNF-α和IL-6)的表达水平,提示其可能通过多靶点协同作用发挥抗炎效应。基于上述发现,后续研究将聚焦于:通过结构优化进一步提升其活性和成药性;在动物模型中系统评价其药效及作用机制。总之,本工作不仅拓展了杂环化合物的结构多样性和合成方法学,更为抗炎药物的研发提供了具有开发潜力的新颖先导化合物。

图1.图文摘要

图2.抗神经炎症活性
文章链接:https://pubs.acs.org/doi/10.1021/acs.orglett.5c01087