药物化学领域国际权威期刊《European Journal of Medicinal Chemistry》近日在线发表了2138CC太阳集团赖增伟课题组与同济大学医学院王平教授团队的合作研究成果。该研究首次系统报道了靶向铁死亡关键调控蛋白FSP1的高效小分子抑制剂开发工作,题为“Design, synthesis and biological evaluation of triazolothiadiazole derivatives as FSP1 inhibitors for sensitizing cancer cells to ferroptosis”。2138cc太阳集团研究生刘文斌、纵浩男与同济大学博士后李亚旭、研究生谢潇莹为共同第一作者,赖增伟研究员、王平教授、余蕾研究员为共同通讯作者。
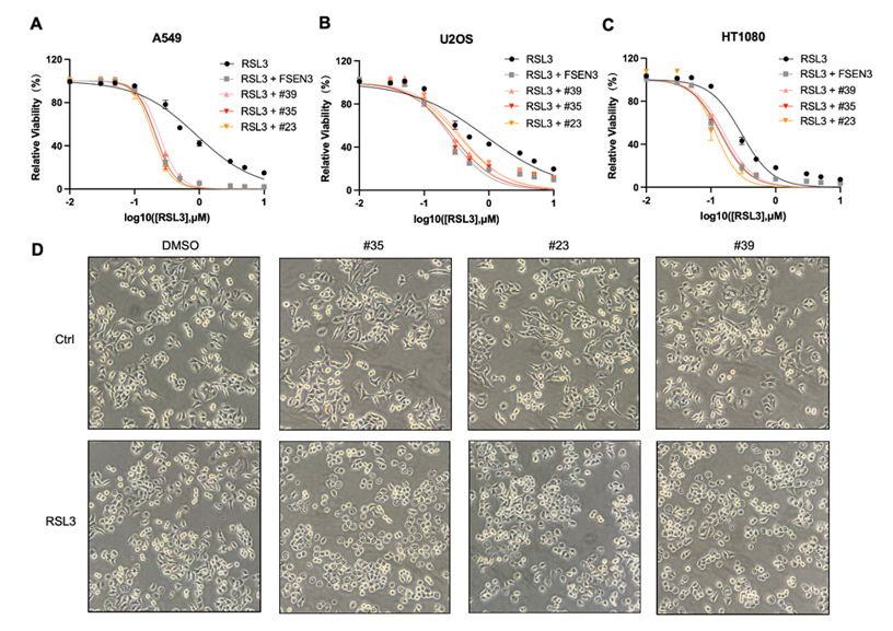
铁死亡(Ferroptosis)作为一种铁依赖性的新型细胞程序性死亡方式,靶向诱导肿瘤细胞铁死亡已成为癌症治疗的新兴策略。在铁死亡调控网络中,FSP1蛋白通过NADH依赖的泛醌(CoQ10)还原途径,独立于经典GPX4通路发挥关键保护作用。尽管FSP1被认为是一个极具潜力的抗肿瘤靶点,但全球范围内尚未见系统性药物化学研究报道,仅有数量有限的几个抑制剂被发现,且普遍存在活性不足、结构类型单一,成药性差等问题。该研究首次基于理性药物设计,成功构建了一系列结构新颖的三氮唑并噻二唑类化合物。其中优选化合物39表现出纳摩尔级的FSP1抑制活性(IC50=35 nM),较现有最佳抑制剂FSEN3活性(IC50=150 nM)提高了4倍。机制研究表明,化合物39通过抑制FSP1有效增加细胞内脂质过氧化物积累,能够显著增强多种肿瘤细胞对铁死亡的敏感性。进一步的ADME评价显示其具有良好的代谢稳定性(血浆t1/2=58.2 min;肝微粒体t1/2=36.3 min)。作为针对FSP1抑制剂开发的首个系统性药物化学研究,该工作的创新性体现在:1.通过生物电子等排和骨架跃迁等结构优化策略设计FSP1抑制剂;2.提供首个较为系统的FSP1抑制剂构效关系研究;3.发现目前活性最强的FSP1小分子抑制剂(35 nM)。这一成果不仅为铁死亡相关抗癌药物研发提供了新的工具分子,更为为靶向FSP1的抗肿瘤药物开发奠定了重要基础。

图1.化合物优化策略及作用机制

图2.在不同肿瘤细胞系中活性分子(39、35、23)增强RSL3诱导的铁死亡
文章链接:https://www.sciencedirect.com/science/article/pii/S0223523425005021