在国家自然科学基金(22278180,21604033)和国家重点研发计划(2021YFC2103100)等项目资助下,学院许淑琴副教授指导研究生汤晓莉等于2025年2月在《Carbohydrate Polymers》上发表了题目为“Stimuli-Responsive Hydrogels Composed of Modified Cellulose Nanocrystal and Gelatin with Oriented Channels for Guiding Axonal Myelination”的研究成果。
该工作针对神经髓鞘再生设计了一种新型的刺激响应性支架材料,实现药物递送、神经元轴突取向生长和髓鞘再生等功能。脱髓鞘是伴随神经退行性疾病和神经损伤过程的一种严重继发性损伤,过去研究人员主要的关注点在于设计材料诱导神经元再生。由于髓鞘再生涉及神经元和胶质细胞间相互作用,需要实现在材料内部既要让神经元取向生长,又要为少突胶质前体细胞分化为形成髓鞘的少突胶质细胞提供有利环境。为解决上述问题,以具有类细胞外基质特性的明胶衍生物为材料基质,引入修饰的纤维素钠米晶制备力学性能优良的复合水凝胶。明胶骨架上引入苯硼酸可响应性释放丹参素钠,并联合磺酸化纤维素纳米晶有利于神经轴突髓鞘化。进一步通过定向冷冻策略在材料内部构筑取向微通道诱导神经轴突定向生长。该工作为神经细胞间的复杂相互作用研究提供了新平台和理论依据。

图1. 刺激响应性水凝胶用于导向髓鞘再生示意图

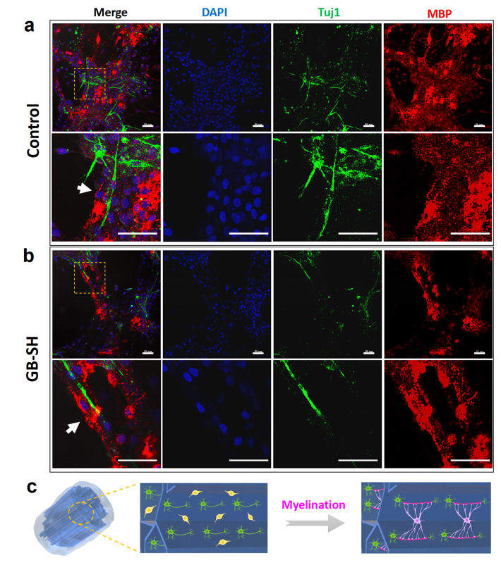
图2. 刺激响应性水凝胶导向神经元和少突胶质细胞发生髓鞘化的共聚焦显微镜图:对照组(a)、实验组(b)和示意图(c);
其中MBP为红色,Tuj1为绿色,标尺为50 μm
文章链接:
https://www.sciencedirect.com/science/article/pii/S0144861725001833