近日,全国大学生生命科学竞赛决赛以线上形式举办,我院积极发动专业教师,组建、指导多支学生队伍参加竞赛并斩获佳绩,经过激烈角逐,斩获国赛(创新创业类)一等奖1项,江苏赛区(科学探究类)一等奖1项、二等奖5项、三等奖6项,取得新的突破!
学院高度重视本届全国大学生生命科学竞赛的备赛情况,院领导积极动员学院教师带队参赛,最终我院师生共135人、组建23支队伍参加比赛,参与率创学院新高。
本次大赛中,由龚劲松、苏畅老师指导本科生(江佳宇、郑可欣、秦安琪)“计算机辅助设计提升角蛋白酶热稳定性”获得创新类全国一等奖,刷新了学院的最好成绩。
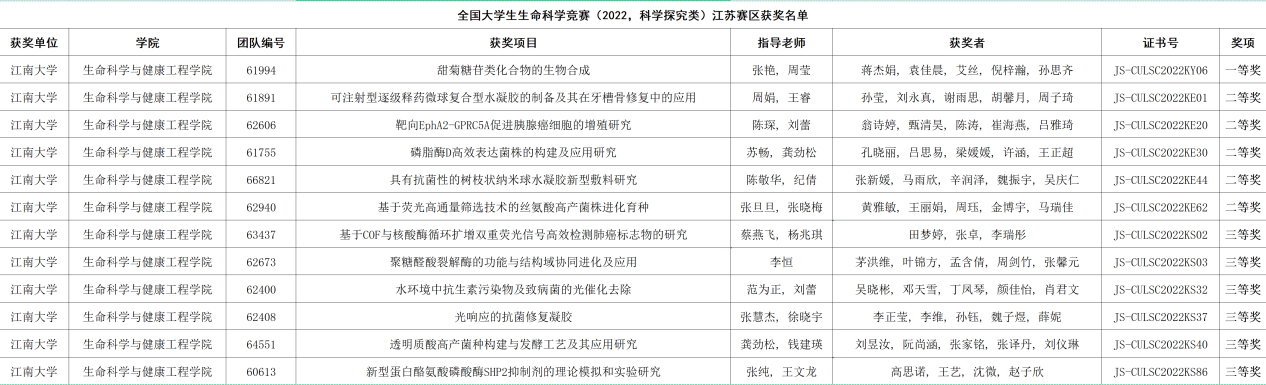
由张艳和周莹老师指导本科生(蒋杰娟, 袁佳晨, 艾丝, 倪梓瀚, 孙思齐)“甜菊糖苷类化合物的生物合成”获得科学探究类江苏赛区一等奖,入围全国总决赛。
全国大学生生命科学竞赛是涵盖生物、食品、医学等高校生命科学领域的全国性赛事,入选中国高等教育学会高校竞赛评估与管理体系发布的“2020全国普通高校大学生竞赛排行榜”,是经教育部认可的57项全国大学生学科竞赛之一,在全国范围内具有较强的专业性、权威性和影响力。近年来,2138CC太阳集团高度重视人才培养工作,在本科生导师制平台下,学院本科生踊跃参加各级学科竞赛、创新创业竞赛,始终坚持以赛促学、以赛促教、以赛促改。赛事启动以来,我院积极组织,导师指导,学生探索,最终取得优异成绩,充分体现学院引导和激励本科生崇尚科学、热爱科学、勇于创新、迎接挑战,培养学生探究能力和创新思维,提高专业人才的培养质量。
一直以来,我院高度重视创新人才培养,大力实施本科生和研究生创新人才培养工程。自本届竞赛报名以来,我院全体参赛队员在指导教师团队的带领下,刻苦钻研,潜心备赛,制定详细的备战计划,参赛师生在学院的关心和支持下,最终取得优异成绩。未来,我院将继续锚定拔尖和卓越生命健康专业人才培养目标,推动学院人才培养水平再上新台阶。

全国大学生生命科学竞赛(2022,创新创业类)决赛一等奖名单(部分)

江苏赛区生科院队伍获奖名单